top of page
助成金申請サポートサービス
人材確保(職場定着促進・離職率低下)関係

人材確保(職場定着促進・離職率低下)関係
○ 人材確保等支援助成金
○ 人材確保等支援助成金
・雇用管理改善等に取り組み、離職率低下を図る
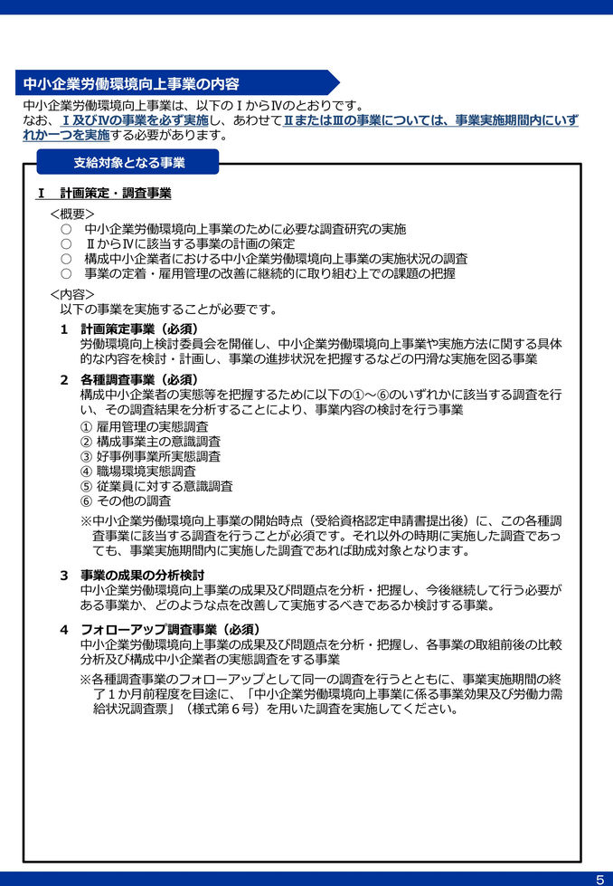
(中小企業団体助成コース)
・中小企業団体(事業協同組合等)が構成中小企業者に労働環境向上事業を実施すること
・助成率2/3(上限額600~1,000万円)
(雇用管理制度・雇用環境整備助成コース)
・雇用管理制度(賃金規定・諸手当制度、人事評価制度、職場活性化制度など)を導入・実施すること
・雇用環境整備(作業負担を軽減する機器等の導入)に取り組むこと
・助成額は、離職率要件を達成した場合に限る
・雇用管理制度は、制度ごとに20万円~40万円(上限額80万円)
・雇用環境整備は、機器等の導入経費の1/2(上限額150万円)
・賃上げ加算制度あり(5%以上の賃金引上げ)
(テレワークコース)
・テレワークの導入・定着促進に取り組むこと
・制度導入助成(テレワーク制度導入要件とテレワーク実績基準を満たした場合):助成額20万円
・目標達成助成(離職率及びテレワーク実績基準を満たした場合):助成額10万円


bottom of page













