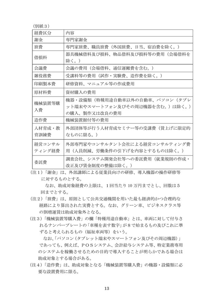
top of page
助成金申請サポートサービス
生産性向上に向けた設備投資(賃金引上げ・労働時間の削減・休暇促進)関係

生産性向上に向けた設備投資(賃金引上げ)関係
○ 業務改善助成金
○ 業務改善助成金
・生産性向上に資する設備投資などを実施すること
・事業場内最低賃金を一定額以上引き上げること
・事業場内最低賃金と地域別最低賃金の差額が50円以内であること
(助成率・助成額)
・事業場内最低賃金が1,000円未満:助成率80%
・事業場内最低賃金が1,000円以上:助成率75%
・助成上限額は、引き上げる労働者数と引上げ額の区分による

bottom of page





































































































