top of page
助成金申請サポートサービス
生産性向上に向けた設備投資(賃金引上げ・労働時間の削減・休暇促進)関係

生産性向上に向けた設備投資(労働時間の削減・休暇促進)関係
○ 働き方改革推進支援助成金
○ 働き方改革推進支援助成金
・生産性向上に資する設備投資などを実施すること
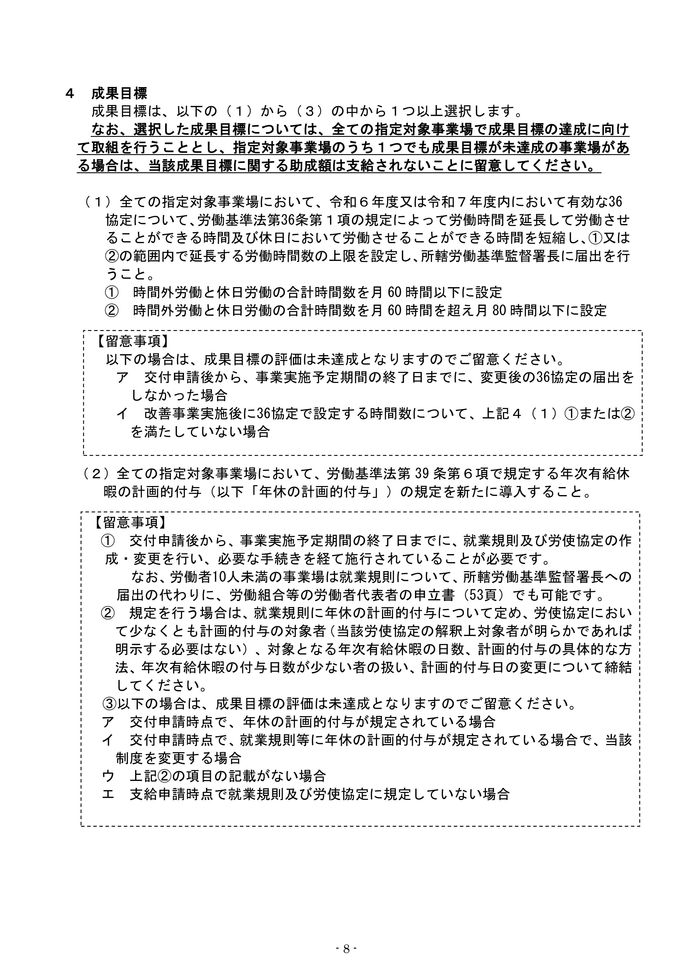
(成果目標)いずれか1つ以上
・36協定の月の時間外・休日労働時間数を削減すること(月80H超→月60H以下)
・年休の計画的付与制度を整備すること
・時間単位の年休の整備及び特別休暇を整備すること
・新規に勤務間インターバル制度を導入すること(月45H超の時間外労働の実態がある場合)
(助成率・助成額)
・助成率は75%、助成上限額は成果目標による
・賃上げ加算制度あり(3%以上の賃金引上げ)

bottom of page




















































